De acuerdo con información publicada por el diarioReforma, el gobierno federal alista una serie de reformas de ley para desaparecer diecisiete organismos. De estos, doce serían incorporados a las secretarías de Estado, tres se integrarían a otras dependencias, uno pasaría a formar parte del Instituto Nacional de Estadística y Geografía (INEGI) y otro más sería disuelto por completo. La administración justifica tal argumento apelando a la austeridad, pero lo cierto es que los ahorros resultantes —si se mantienen los sueldos y el presupuesto necesario para realizar las actividades de estas instituciones— serían mínimos. Por tanto, esta reforma debe ser entendida como un proceso de centralización.

Los organismos que, de cumplirse la voluntad del presente gobierno, dejarían de existir — o bien se verían subordinados a dependencias del ejecutivo federal — se sumarán a las instituciones y subsecretarías desaparecidas durante los años anteriores. En 2019 el gobierno de Andrés Manuel López Obrador eliminó el Instituto Nacional para la Evaluación de la Educación (INEE, ahora llamado Mejoredu), el Instituto Nacional del Emprendedor (INADEM) y ProMéxico.En 2020, del mismo modo, se anunció la desaparición de diez subsecretarías, aunque muchas siguen existiendo en los reglamentos internos. Asimismo, a finales de 2021 se anunció la desaparición del Instituto Nacional de Desarrollo Social (Indesol) y se mencionó la posible incorporación del Instituto Nacional de Lenguas Indígenas (INALI) al Instituto Nacional de los Pueblos Indígenas (INPI), aunque posteriormente la Secretaría de Cultura emitió un comunicado que afirmaba que el presupuesto necesario para esta última entidad estaba garantizado.
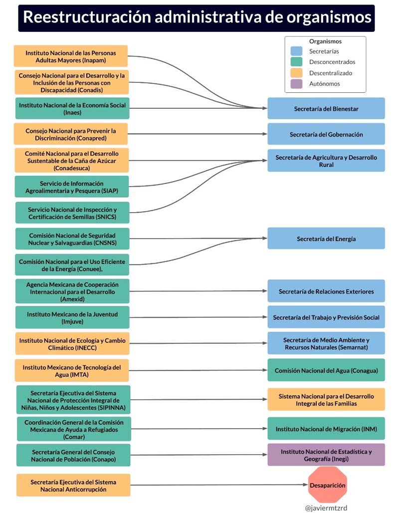
Más allá de las instituciones que han sido eliminadas en años recientes, en diciembre de 2021el gobierno de López Obrador dio a conocer su intención de desaparecer el Instituto Mexicano de Tecnología del Agua (IMTA) y el Instituto Nacional de Ecología y Cambio Climático (INECC). Este propósito quedó confirmado con la nueva iniciativa de reforma legal, la cual afectaría —además de al IMTA y el INECC— a otros quince organismos, entre ellos: Inapam, Conapred, SESNA, Imjuve, Conadis, Conadesuca, Amexid, Inaes, CNSNS, SIAP, Conuee, SNICS, Sipinna, Conapo y Comar.1
En total, el presupuesto destinado a estas dieciséis instituciones para 2022 suma un total de 2826 millones de pesos. No obstante, es importante dimensionar estas cifras. Tal como se puede apreciar en la siguiente gráfica, este monto representa una pequeñísima fracción del Presupuesto de Egresos de la Federación: apenas un 0.04%. Sólo la Agencia Mexicana de Cooperación Internacional para el Desarrollo (Amexid) constituye una parte considerable del ramo al que pertenece.

Ahora bien, el presupuesto total de los organismos que están por desaparecer no puede ser considerado como un ahorro. Como se puede observar en la siguiente gráfica, la mayor parte de los recursos está dirigida al capítulo de Servicios Personales, es decir, a salarios. Por tanto, si se pretenden mantener los empleos de esas dependencias, unos 1440 millones no podrían destinarse a otras funciones. Adicionalmente, hay 200 millones más que corresponden al pago de servicios profesionales, mecanismo por el que se contrata personal que en muchas ocasiones es indispensable para el correcto funcionamiento de las dependencias.

Descontando sólo los Servicios Personales, quedan disponibles 1385 millones. Sin embargo, gran parte del presupuesto que corresponde a los demás capítulos es indispensable para cumplir con los objetivos de estas instituciones que ahora dependerían de las secretarías. Por ejemplo, la Agencia Mexicana de Cooperación Internacional para el Desarrollo —que es la que cuenta con un mayor monto que no corresponde a salarios— ocupa sus demás recursos para cumplir con su misión. De los 823 millones que no son para sueldos, 245 millones son transferencias al exterior para promover el desarrollo en otras regiones y 560 millones son para fondear instrumentos financieros que sirvan para la ejecución de proyectos como la construcción de infraestructura en otros países.
Tomando todo esto en cuenta, la austeridad no puede ser considerada como un argumento suficiente para respaldar estas decisiones. Descartada esa justificación, esta iniciativa debe ser entendida como una reforma administrativa. Siendo así, ¿qué significa esta reestructuración y cuáles son sus consecuencias? En términos generales, esto puede entenderse como una centralización organizacional, pero tiene efectos distintos dependiendo del estatus jurídico de cada institución, particularmente si son considerados órganos desconcentrados o descentralizados.
Los órganos desconcentrados están subordinados a la secretaría que encabeza el sector y —en consecuencia— forman parte de la Administración Pública Centralizada, pero tienen la capacidad de realizar trámites por sí mismos y tomar decisiones. Eso quiere decir que estas instituciones son capaces de tomar decisiones y de llevar a cabo acciones en cuestiones que el Gobierno considera relevantes. Así, cada órgano puede enfocarse en cumplir con una función específica sin tener que lidiar con el cúmulo de asuntos de las cabezas sectoriales.2 Por ello, la concentración de Amexid, Inaes, CNSNS, SIAP, Conuee, SNICS, Sipinna, Imjuve, Conapo y Comar implica el reconocimiento de que las funciones encomendadas a éstas ya no son apremiantes y, por tanto, no requieren de un órgano que garantice su efectivo cumplimiento.

A diferencia de los órganos desconcentrados, los descentralizados cuentan con autonomía orgánica y técnica, facultades exclusivas, personalidad jurídica y patrimonio propio. Estas instituciones son tuteladas por la administración central, pero no están subordinadas.3 Dicho arreglo institucional sirve para dotar de una dirección especializada y parcialmente independiente a actividades y finalidades que por su relevancia o necesidad técnica no son adecuadamente gestionadas por la administración central. Además, para cumplir debidamente con sus funciones se les dota de las herramientas antes mencionadas.
Por lo anterior, con la desaparición del IMTA, INECC, Inapam, Conapred, SESNA, Conadis y Conadesuca se pierden las capacidades de gestión especializada sobre el agua, el cambio climático, la prevención de la discriminación, la atención de adultos mayores y personas con discapacidad, la sustentabilidad de la caña de azúcar y, particularmente, el combate a la corrupción. Consecuentemente, el Gobierno Federal gana control sobre estos temas.
Todo lo anterior no significa que la desaparición de cualquier organismo sea mala por sí misma; sin embargo, requiere una discusión abierta y detallada sobre la conveniencia de centralizar cada una de estas instituciones y sus funciones. Cada caso implica un arreglo organizacional distinto, pero para ellos es necesario tener claro si realmente pudiese existir algún ahorro, qué actividades podrían ser correctamente llevadas a cabo por las secretarías y cuáles serían las ventajas de regresar la administración de estas actividades a la Administración Pública Centralizada. Sin esta discusión de por medio, la reestructuración propuesta no es más que una carnicería institucional.
Javier Martínez
Politólogo por el CIDE e integrante de la Unidad de Investigación Aplicada de MCCI
1 En el cuerpo del texto únicamente se presentan las siglas y acrónimos, pero el nombre completo y su respectiva abreviación son Instituto Mexicano de Tecnología del Agua (IMTA), Instituto Nacional de las Personas Adultas Mayores (Inapam), Instituto Nacional de Ecología y Cambio Climático (INECC), Consejo Nacional para Prevenir la Discriminación (Conapred), Secretaría Ejecutiva del Sistema Nacional Anticorrupción (SESNA), Instituto Mexicano de la Juventud (Imjuve), Consejo Nacional para el Desarrollo y la Inclusión de las Personas con Discapacidad (Conadis), Comité Nacional para el Desarrollo Sustentable de la Caña de Azúcar (Conadesuca), Agencia Mexicana de Cooperación Internacional para el Desarrollo (Amexid), Instituto Nacional de la Economía Social (Inaes), Comisión Nacional de Seguridad Nuclear y Salvaguardias (CNSNS), Servicio de Información Agroalimentaria y Pesquera (SIAP), Comisión Nacional para el Uso Eficiente de la Energía (Conuee), Servicio Nacional de Inspección y Certificación de Semillas (SNICS), Secretaría Ejecutiva del Sistema Nacional de Protección Integral de Niñas, Niños y Adolescentes (Sipinna), Secretaría General del Consejo Nacional de Población (Conapo) y Coordinación General de la Comisión Mexicana de Ayuda a Refugiados (Comar).
2 Véase: SCJN, Voto particular que formula el Ministro José Ramón Cossío Díaz en la sentencia dictada en la Acción de Inconstitucionalidad 38/2006, promovida por el Procurador General de la República en contra de las Cámaras de Diputados y de Senadores del Congreso de la Unión y del Presidente de los Estados Unidos Mexicanos, Diario Oficial de la Federación (Suprema Corte de Justicia de la Nación 2009); Jorge Fernández Ruiz, Derecho administrativo, Instituto de Investigaciones Jurídicas Serie A, Fuentes b, Textos y estudios legislativos (Ciudad de México: McGraw-Hill, 1997), 57–58.
3 Véase: SCJN, Voto particular que formula el ministro José Ramón Cossío Díaz en la sentencia dictada en la Acción de Inconstitucionalidad 38/2006, Diario Oficial de la Federación.